【iCAD用便利ツール】ねじ配置ツール

自作ツール

概要

iCAD SX上でボルトを自動配置・選定するツールです。

本ツールを活用すればキリ穴・ざぐり穴・皿穴とタップ穴を自動的に照合し、最適な長さのボルトを自動配置できるようになります。

二重配置防止機能や、サイズ不一致時のレビュー機能、薄板貫通タップへの対応なども含まれています。

導入方法

事前準備

導入前に必ず、iCADインストールフォルダごとバックアップを作成してください。

本ツールはiCADのSDKを利用して作成されています。あらかじめiCAD SX の.NET連携機能を有効にしてください。

.NET連携機能有効化の手順

  1. スタートメニュー → iCAD SX 環境設定ツール → .NET連携セットアップ を起動する。
  2. ポート番号を「3999」(初期設定値のまま)にし、「.NET連携を有効にする」のチェックをONにする。

インストール

以下よりプログラムをダウンロードしてください。

ダウンロードしたプログラムを以下の手順で登録してください。

  1. ファイルを解凍する
  2. `ICADAutoFasten` フォルダをiCADインストールフォルダ\USER\BINへコピー
  3. 後述の初期設定を実施後、コピーしたフォルダ内のICADAutoFasten.exeを直接実行するか、デスクトップ等にショートカットを作成して実行します。
    任意でコマンドメニュー、アイコンメニュー、ショートカットなどに登録も可能です。
    登録コマンド「;EXEC /%ICADDIR%\USER\BIN\ICADAutoFasten\ICADAutoFasten.exe/ @GO」
    ショートカットキーの登録方法はこちらの記事を参照ください↓

初期設定

`Settings.exe` または直接 `bolt_placement.json` を編集することで、以下の動作をカスタマイズできます。

パラメータ Settings.exe 上の日本語名 説明
bolt_files キリ穴 / ざぐり穴 / 皿穴 穴の種類ごとに使用するボルト部品の .icd ファイルを指定します。
size_map 呼び径と穴径の対応 検出された穴径から呼び径(M3, M4 など)を逆引きするための範囲を設定します。サイズ不一致チェックの基準にも使われます。
hole_params キリ穴: 径 / 深さ、ざぐり穴: 径 / 深さ / ざぐり径 / ざぐり深さ、皿穴: 径 / 皿径 / 皿深さ、タップ穴: 径 / ねじ深さ / 下穴径 / 下穴深さ iCAD から取得した穴パラメータ名を、径・深さ・ざぐり径・皿径などの意味に対応付ける設定です。穴情報の抽出に使われます。
coord_tol 座標許容差(mm) 穴位置や既存ボルト位置の一致判定に使う座標許容差(mm)です。近接マッチングや重複配置防止に使われます。
max_axial_dist_mm 最大軸方向距離(mm) クリアランス穴とタップ穴を同じ締結候補として扱うときの、軸方向距離の上限(mm)です。
thin_plate_threshold_ratio 薄板判定しきい値(D比) タップ深さがボルト径 D の何倍以下なら「薄板」と判定するかを指定します。
standard_thread_engagement_ratio 通常ねじかかり(D) 通常時に必要とみなすねじかかり長さを、ボルト径 D に対する比率で指定します(例: 1.5 なら 1.5D)。
thin_plate_through_extra_mm 薄板貫通の追加長さ(mm) 薄板貫通タップの場合に、タップ深さへ追加で見込む長さ(mm)です。
min_thread_engagement_ratio_normal 通常時の警告しきい値(D) 通常時の実ねじかかり長さがこの値未満なら警告する、警告しきい値です。
min_thread_engagement_ratio_thin_through 薄板貫通時の警告しきい値(D) 薄板貫通時の実ねじかかり長さがこの値未満なら警告する、警告しきい値です。
edge_match_eps 端面一致許容値 ざぐり穴・皿穴の端面中心を推定するときに使う、ごく小さな一致許容値です。

使用方法

以下の方法で実行できます。

  • ICADAutoFasten.exeをダブルクリックで実行する。
  • iCAD上のショートカットから実行する。
    登録コマンド「;EXEC /%ICADDIR%\USER\BIN\ICADAutoFasten\ICADAutoFasten.exe/ @GO」

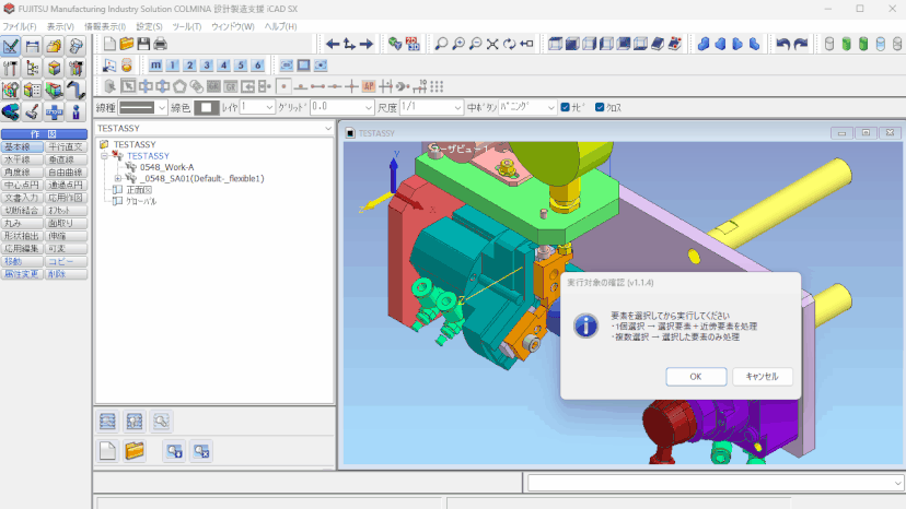
実行直後に「実行対象の確認」ダイアログが表示されます。

  • 1個選択で実行: 選択した要素に加え、その近傍要素も含めて処理します。対象周辺だけをまとめて処理したいときに使います。
  • 複数選択で実行: 選択した要素のみを処理します。処理したい部品が明確に決まっている場合に向いています。

ダイアログのOKをクリック後、3D上の要素を選択し、GO(右クリック)してください。

ご利用について

本ツールはあらかじめ以下の環境にてテストをしてから配布をしておりますが、万が一損害が生じた場合の一切の責任を負いかねますので、ご了承ください。

テスト実施済環境

  • iCAD SXのバージョン:V8L4
  • OS:Windows 11
  • 本プログラムに関する著作権等の知的財産権はものづくりのススメ-しれっとプロジェクトに帰属します
  • 本プログラムは一切の保証なく、現状で提供されるものであり、正常動作等について作者は保証を行いません
  • 本プログラムに関して発生するいかなる問題も利用者の責任により解決されるものとします
  • 本プログラムに関して発生するいかなる損害に対しても作者は責任を負いません

スタッフクレジット

本ライブラリは、以下のメンバーにより制作しております。

スポンサー支援のお願い

このように、ものづくりのススメでは「しれっとproject」というコミュニティにおいて、設計者の方々のために役立つツール開発などを行っております。

もしスポンサーご支援を頂ける方は、こちらのnoteのメンバーシップに加入いただけると嬉しいです。

しれっとproject メンバーシップページへ

今後も皆さんに役立つツール開発を行っていきますので、どうぞよろしくお願いします。

お問い合わせ

本ツールに関する不具合、ご要望等はお問い合わせフォームにてご連絡ください。

ゆー

この記事を書いた人

ゆー

【iCAD用便利ツール】iCADファイルランチャー

console.log("postID: 15988");console.log("カウント: 10016");